|
ed
|
#include <boost/make_shared.hpp>#include <boost/shared_ptr.hpp>#include <limits>#include <stdint.h>

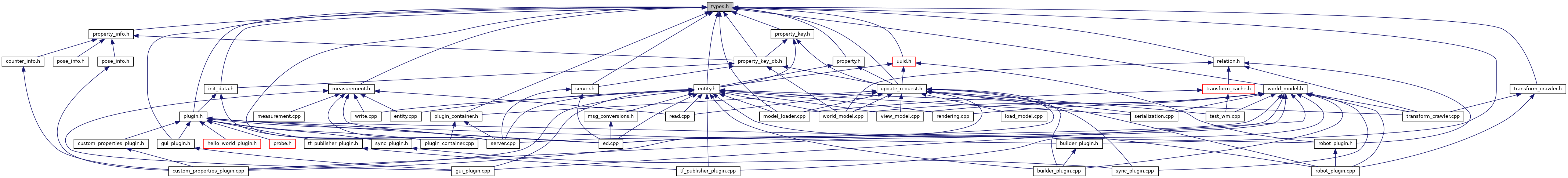
Go to the source code of this file.
Namespaces | |
| ed | |
| tf2_ros | |
Typedefs | |
| typedef shared_ptr< const Entity > | ed::EntityConstPtr |
| typedef shared_ptr< Entity > | ed::EntityPtr |
| typedef uint64_t | ed::Idx |
| typedef shared_ptr< const Measurement > | ed::MeasurementConstPtr |
| typedef shared_ptr< Measurement > | ed::MeasurementPtr |
| typedef shared_ptr< const PerceptionModule > | ed::PerceptionModuleConstPtr |
| typedef shared_ptr< PerceptionModule > | ed::PerceptionModulePtr |
| typedef shared_ptr< const Plugin > | ed::PluginConstPtr |
| typedef shared_ptr< const PluginContainer > | ed::PluginContainerConstPtr |
| typedef shared_ptr< PluginContainer > | ed::PluginContainerPtr |
| typedef shared_ptr< Plugin > | ed::PluginPtr |
| typedef shared_ptr< const Relation > | ed::RelationConstPtr |
| typedef shared_ptr< Relation > | ed::RelationPtr |
| typedef shared_ptr< const RGBDALModule > | ed::RGBDALModuleConstPtr |
| typedef shared_ptr< RGBDALModule > | ed::RGBDALModulePtr |
| typedef shared_ptr< const RGBDSegModule > | ed::RGBDSegModuleConstPtr |
| typedef shared_ptr< RGBDSegModule > | ed::RGBDSegModulePtr |
| typedef shared_ptr< const SensorModule > | ed::SensorModuleConstPtr |
| typedef shared_ptr< SensorModule > | ed::SensorModulePtr |
| typedef shared_ptr< const tf2_ros::Buffer > | ed::TFBufferConstPtr |
| typedef shared_ptr< tf2_ros::Buffer > | ed::TFBufferPtr |
| typedef std::string | ed::TYPE |
| typedef shared_ptr< const UpdateRequest > | ed::UpdateRequestConstPtr |
| typedef shared_ptr< UpdateRequest > | ed::UpdateRequestPtr |
| typedef shared_ptr< const WorldModel > | ed::WorldModelConstPtr |
| typedef shared_ptr< WorldModel > | ed::WorldModelPtr |
Variables | |
| static const Idx | ed::INVALID_IDX = std::numeric_limits<Idx>::max() |
1.8.17